中国·太阳集团(9428cn-官方网站)古天乐代言品牌-Suncity Club
·校主站
·数字校园门户
·旧版回顾
网站首页
学院概况
师资队伍
教学资源
资讯中心
新闻动态
通知公告
古天乐太阳集团网址
教学科研
ok138太阳集团古天乐
下载专区
当前位置:
网站首页
>>
教学资源
>> 正文
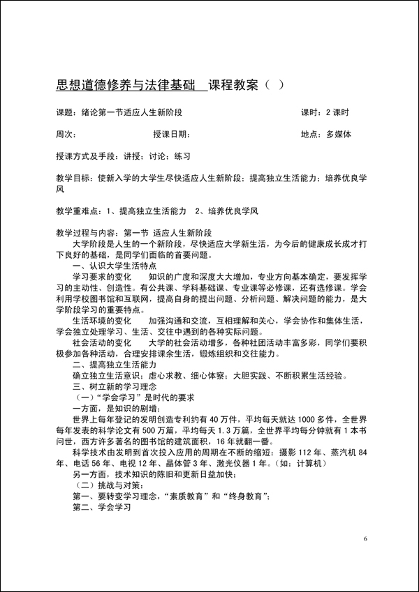
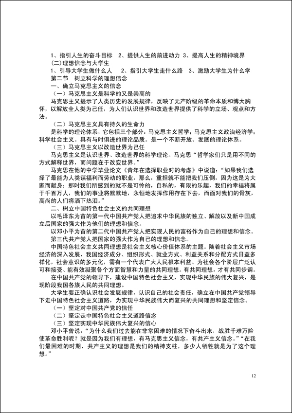
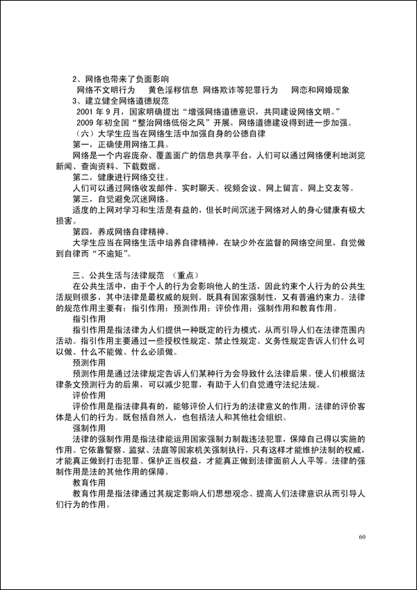
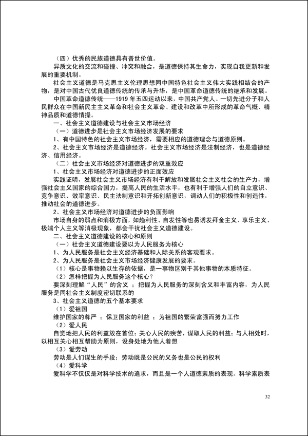
2014-2015学年第一学期思修法律教案
来源:
海南经贸职业技术学院-9428cn太阳集团古天乐
日期:
2015-07-22 00:00:00
点击:
属于:
教学资源
上一:
《概论》授课教案
下一:
第三章领悟人生真谛
友情链接
腾讯新闻
中国新闻网
搜狗
新浪
CMS系统
百度
+
腾讯新闻
中国新闻网
搜狗
新浪
CMS系统
百度
好搜
搜狐
Copyright ©
2011-2026 中国·太阳集团(9428cn-官方网站)古天乐代言品牌-Suncity Club 版权所有
琼ICP备10200870号-1
地址:海南省海口市美兰区桂林洋高校区 邮编:571127